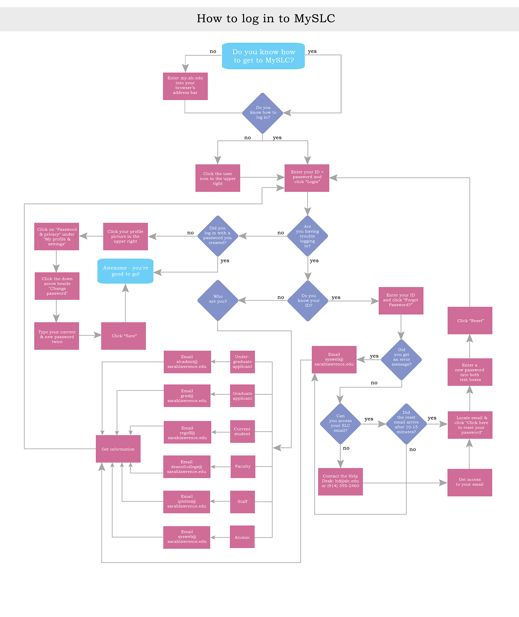
Retrieving your MySLC password
Make sure that you are entering your ID number without the leading zeroes and that your caps lock is not on. Your ID number can be found:
- On the front of your ID card
- Or in the welcome email you received to your personal email address (for students, after you committed to SLC / for faculty and staff, after your background check is complete).
If you are still unable to log in:
- Enter your ID number in the "User ID" field and click "Forgot Password?".
- Enter your SLC email address.
- Make sure to type this carefully - you will not see an error message if the email you enter does not match the one MySLC has on record for you.
- Click "Send".
- Check your SLC email account. Within a few minutes, you should get an email with subject line "MySLC Password Reset Request" from "no-reply@sarahlawrence.edu".
- In that email, click "Click here to reset your password".
- Create a new password and type it in both text boxes. If you want to see what you're typing, check the box next to "Show the passwords".
- Click "Reset".
If MySLC is unable to send you a link to reset your password, contact sysweb@sarahlawrence.edu from your SLC email address (if possible).
Locked out?
As of July, 2024, MySLC will lock you out of you account if you enter an incorrect password too many times in too short a period. This is to avoid "brute force" password attacks and protect the security of your account.
To request your MySLC account to be unlocked, email myslc@sarahlawrence.edu from your SLC email.
Can't check your SLC email?
If a link to reset your password was sent to your SLC email but you're not able to access your email account, contact the Help Desk at 914-395-2460 or helpdesk@sarahlawrence.edu.
Don't know your ID number?
If you don't know your ID number, contact the office that corresponds with your role at SLC, preferably from your SLC email address, if possible:
- Undergraduate applicants: Contact the Office of Admissions, slcadmit@sarahlawrence.edu
- Graduate applicants: Contact Graduate Admissions, grad@sarahlawrence.edu
- Students: Visit Campus Operations (purple door) to get a new ID card. If this is not possible, contact the Registrar's Office, regoff@sarahlawrence.edu
- Faculty: Contact the Office of the Provost and Dean of Faculty, provost@sarahlawrence.edu
- Staff: Contact Imelda Pleitez-Santana, Human Resources Generalist, ipleitez@sarahlawrence.edu
-
Alumni: Contact Information Technology Services, sysweb@sarahlawrence.edu
- Only alums from about 2002 on have MySLC accounts. MySLC accounts cannot be created for alums previous to that time.
Comments